fillmember.net

2024 Week 23

mini diary

  • Was planning to replace the old IKEA Tradfri Gateway. But broke a Sonoff ZigBee dongle by flashing the wrong firmware 🥲
  • Installed track lights by myself and learned why IKEA stopped selling them – it is a lot of planning and measuring for a moderate amount of modularity.
  • Added running to my fitness regime.

2024 Week 21

2024 Week 20

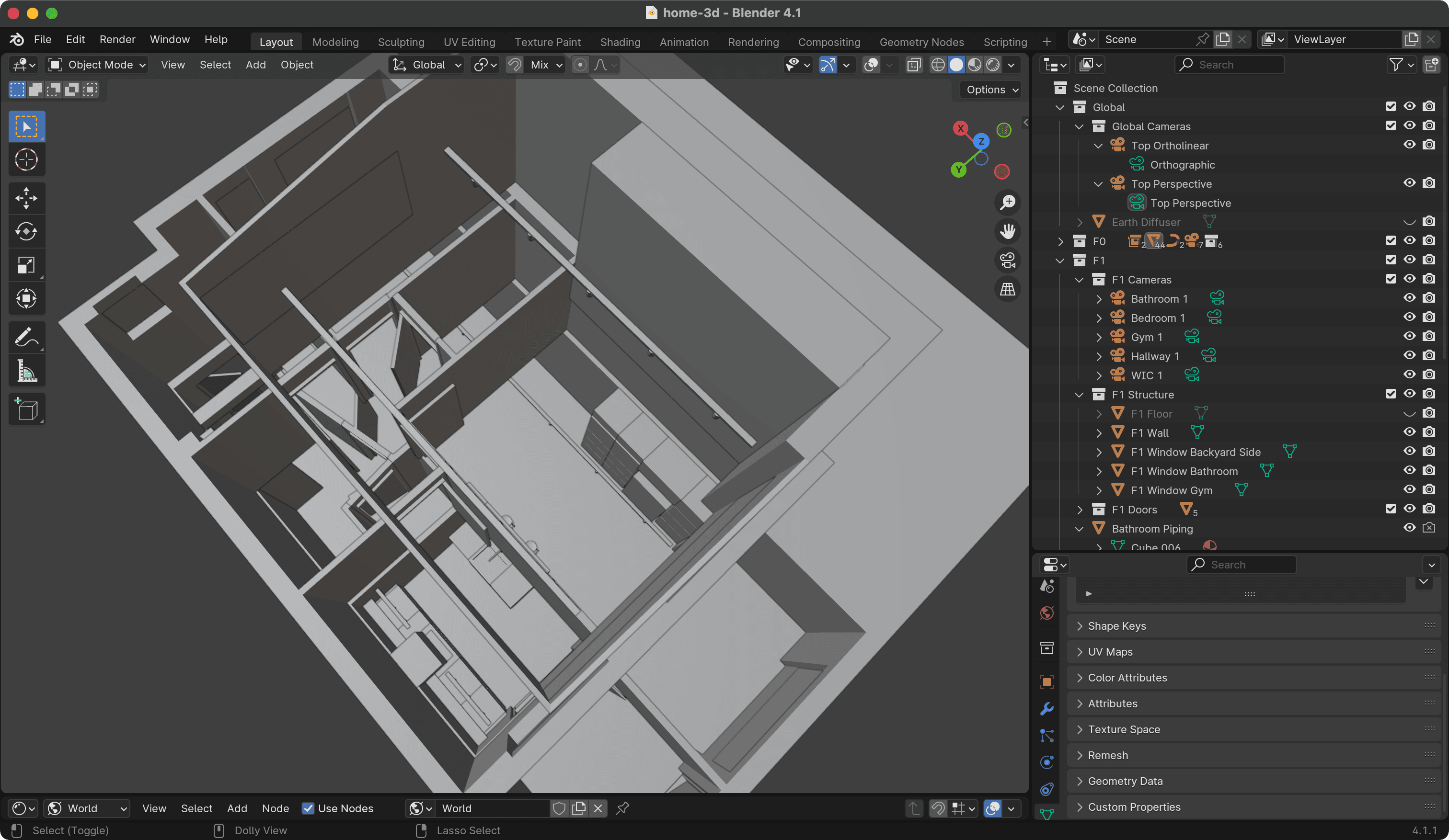
Top view of all floors without the floors – measured & modelled my house in Blender to figure out the light design, and where the pipes might be.

2024 WEEK 19

How Artek stool 60 are made. I need a stack of them.

2024 WEEK 18